図説 鉄道英語 1 線路と電車 川井 G3 鉄道 Kindleストア Amazon
22/2/19 日本の鉄道業界 (Railway industry in Japan)で使われる用語の外国語訳などを掲載しております。 目次 日本の鉄道業界の用語 アクセス アプト式鉄道 安全の確保 案内システム 遺失物センター 意味 (Meaning) 「遺失物取扱所」「遺失物センター」「忘れ物取扱所」「忘れ物センター」は同じ意味。 遺失物取扱所 意味 (Meaning) 「遺失物取扱所」「遺失物センター」「忘れ物取扱所」「忘れてつどう 鉄道 《 主に 米国 で用いられる 》 a railroad 《 主に 英国 で用いられる 》 a railway a rail line 鉄道を敷く construct lay, build a railroad ( line) 鉄道を利用する take the train 《 to Tokyo, to get there 》 go 《 to a place 》 by train by rail use the train service 鉄道で運ばれる貨物 rail‐borne goods 鉄道で結ばれている be linked by rail 《with》 鉄道案内所 《 主に 米国 で用いられる 》 a
鉄道用語 英語
鉄道用語 英語-22/7/13 辞書 RAIL 通信用語の基礎知識 402語の単語があります。 単語 簡易説明 0番ゲージ → Oゲージ 10カード 交通系ICカード全国相互利用に対応する10 13ミリゲージ辞書名 語数 説明 RAIL 鉄道編 402 一般的な鉄道用語 RCAR 鉄道車両編
国際物流用語集 物流ビジネス英語 英単語集 商社 メーカー 製造業 の方も要チェック 国際物流を一括サポート アメリカ進出支援 国際物流でお困りの方は ロジアカにご連絡ください
26/5/18 特に大都市にいくと数え切れないくらいいろいろな電車が走っています。 日本の鉄道会社だと同じ種類でも微妙に呼び方が異なっていて統一されていないのですが、メジャーな表現として以下のようなものを覚えておくと役に立ちます。 急行電車 an express (train) 快速電車 a rapid (train) 特急電車 a limited express (train) 新幹線 a Shinkansen; って英語でなんて言うの? 〇〇行きの始発及び最終は何時ですかって英語でなんて言うの? 電車は日常の延長線上の乗り物、飛行機は更に負担がかかるって英語でなんて言うの? 電車に乗り遅れそうって英語でなんて言うの? 気動車って英語でなんて言う26/6/19 (名) (鉄道の) 駅、停留所 train depot: 駅、列車車庫 destination /dèstənéiʃən/ (名) 目的地 dining car /dáiniŋ/ /káːr/ (名) 食堂車 exit /égzit/ (名) 出口 Which is the nearest exit to the Tokyo tower?: 東京タワーに一番近い出口はどこですか。 fare /fέər/ (名) 運賃 train fare: 鉄道運賃
例えば、ATC、ATO、ATS、CTC、park and ride system、アクセス、アプト式鉄道、安全の確保、案内システム、異常時の総合訓練、などの用語があります。 辞書 類語・対義語辞典 英和・和英辞典 日中中日辞典 日韓韓日辞典 古語辞典 その他の辞書 フランス語辞典 インドネシア語辞典 タイ語辞典 ベトナム語辞典 手話辞典 初めての方へ ヘルプ 工学 索引 と一致するで始まるを含むで終わるを解説8/9/12 アメリカで「railfan」「rail buff」、イギリスなどで「railway enthusiast」「railway buff」と呼ばれる「鉄道ファン」。 登山鉄道って英語でなんて言うの? ジオラマって英語でなんて言うの? 今日はあなたの国の交通手段について話したいです。って英語でなんて言うの? セカトレって英語でなんて言うの? 鉄道を使えば主要都市に簡単に移動できるって英語でなんて言うの?
鉄道用語 英語のギャラリー
各画像をクリックすると、ダウンロードまたは拡大表示できます
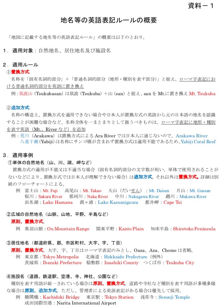
![]() まっころりん Twitter પર Kobeshinbun 国土地理院 地名等の英語表記ルールの概要 16年3月30日時点 が参考になりそう T Co Koag7wyi9h T Co U1yut3ylos Twitter | まっころりん Twitter પર Kobeshinbun 国土地理院 地名等の英語表記ルールの概要 16年3月30日時点 が参考になりそう T Co Koag7wyi9h T Co U1yut3ylos Twitter | ![]() まっころりん Twitter પર Kobeshinbun 国土地理院 地名等の英語表記ルールの概要 16年3月30日時点 が参考になりそう T Co Koag7wyi9h T Co U1yut3ylos Twitter |
![]() まっころりん Twitter પર Kobeshinbun 国土地理院 地名等の英語表記ルールの概要 16年3月30日時点 が参考になりそう T Co Koag7wyi9h T Co U1yut3ylos Twitter | ![]() まっころりん Twitter પર Kobeshinbun 国土地理院 地名等の英語表記ルールの概要 16年3月30日時点 が参考になりそう T Co Koag7wyi9h T Co U1yut3ylos Twitter | まっころりん Twitter પર Kobeshinbun 国土地理院 地名等の英語表記ルールの概要 16年3月30日時点 が参考になりそう T Co Koag7wyi9h T Co U1yut3ylos Twitter |
![]() まっころりん Twitter પર Kobeshinbun 国土地理院 地名等の英語表記ルールの概要 16年3月30日時点 が参考になりそう T Co Koag7wyi9h T Co U1yut3ylos Twitter | ![]() まっころりん Twitter પર Kobeshinbun 国土地理院 地名等の英語表記ルールの概要 16年3月30日時点 が参考になりそう T Co Koag7wyi9h T Co U1yut3ylos Twitter | ![]() まっころりん Twitter પર Kobeshinbun 国土地理院 地名等の英語表記ルールの概要 16年3月30日時点 が参考になりそう T Co Koag7wyi9h T Co U1yut3ylos Twitter |
「鉄道用語 英語」の画像ギャラリー、詳細は各画像をクリックしてください。
まっころりん Twitter પર Kobeshinbun 国土地理院 地名等の英語表記ルールの概要 16年3月30日時点 が参考になりそう T Co Koag7wyi9h T Co U1yut3ylos Twitter | まっころりん Twitter પર Kobeshinbun 国土地理院 地名等の英語表記ルールの概要 16年3月30日時点 が参考になりそう T Co Koag7wyi9h T Co U1yut3ylos Twitter | ![]() まっころりん Twitter પર Kobeshinbun 国土地理院 地名等の英語表記ルールの概要 16年3月30日時点 が参考になりそう T Co Koag7wyi9h T Co U1yut3ylos Twitter |
まっころりん Twitter પર Kobeshinbun 国土地理院 地名等の英語表記ルールの概要 16年3月30日時点 が参考になりそう T Co Koag7wyi9h T Co U1yut3ylos Twitter | ![]() まっころりん Twitter પર Kobeshinbun 国土地理院 地名等の英語表記ルールの概要 16年3月30日時点 が参考になりそう T Co Koag7wyi9h T Co U1yut3ylos Twitter | ![]() まっころりん Twitter પર Kobeshinbun 国土地理院 地名等の英語表記ルールの概要 16年3月30日時点 が参考になりそう T Co Koag7wyi9h T Co U1yut3ylos Twitter |
![]() まっころりん Twitter પર Kobeshinbun 国土地理院 地名等の英語表記ルールの概要 16年3月30日時点 が参考になりそう T Co Koag7wyi9h T Co U1yut3ylos Twitter | まっころりん Twitter પર Kobeshinbun 国土地理院 地名等の英語表記ルールの概要 16年3月30日時点 が参考になりそう T Co Koag7wyi9h T Co U1yut3ylos Twitter | ![]() まっころりん Twitter પર Kobeshinbun 国土地理院 地名等の英語表記ルールの概要 16年3月30日時点 が参考になりそう T Co Koag7wyi9h T Co U1yut3ylos Twitter |
「鉄道用語 英語」の画像ギャラリー、詳細は各画像をクリックしてください。
![]() まっころりん Twitter પર Kobeshinbun 国土地理院 地名等の英語表記ルールの概要 16年3月30日時点 が参考になりそう T Co Koag7wyi9h T Co U1yut3ylos Twitter | ![]() まっころりん Twitter પર Kobeshinbun 国土地理院 地名等の英語表記ルールの概要 16年3月30日時点 が参考になりそう T Co Koag7wyi9h T Co U1yut3ylos Twitter | ![]() まっころりん Twitter પર Kobeshinbun 国土地理院 地名等の英語表記ルールの概要 16年3月30日時点 が参考になりそう T Co Koag7wyi9h T Co U1yut3ylos Twitter |
![]() まっころりん Twitter પર Kobeshinbun 国土地理院 地名等の英語表記ルールの概要 16年3月30日時点 が参考になりそう T Co Koag7wyi9h T Co U1yut3ylos Twitter | ![]() まっころりん Twitter પર Kobeshinbun 国土地理院 地名等の英語表記ルールの概要 16年3月30日時点 が参考になりそう T Co Koag7wyi9h T Co U1yut3ylos Twitter | ![]() まっころりん Twitter પર Kobeshinbun 国土地理院 地名等の英語表記ルールの概要 16年3月30日時点 が参考になりそう T Co Koag7wyi9h T Co U1yut3ylos Twitter |
![]() まっころりん Twitter પર Kobeshinbun 国土地理院 地名等の英語表記ルールの概要 16年3月30日時点 が参考になりそう T Co Koag7wyi9h T Co U1yut3ylos Twitter | ![]() まっころりん Twitter પર Kobeshinbun 国土地理院 地名等の英語表記ルールの概要 16年3月30日時点 が参考になりそう T Co Koag7wyi9h T Co U1yut3ylos Twitter | ![]() まっころりん Twitter પર Kobeshinbun 国土地理院 地名等の英語表記ルールの概要 16年3月30日時点 が参考になりそう T Co Koag7wyi9h T Co U1yut3ylos Twitter |
「鉄道用語 英語」の画像ギャラリー、詳細は各画像をクリックしてください。
![]() まっころりん Twitter પર Kobeshinbun 国土地理院 地名等の英語表記ルールの概要 16年3月30日時点 が参考になりそう T Co Koag7wyi9h T Co U1yut3ylos Twitter | ![]() まっころりん Twitter પર Kobeshinbun 国土地理院 地名等の英語表記ルールの概要 16年3月30日時点 が参考になりそう T Co Koag7wyi9h T Co U1yut3ylos Twitter | まっころりん Twitter પર Kobeshinbun 国土地理院 地名等の英語表記ルールの概要 16年3月30日時点 が参考になりそう T Co Koag7wyi9h T Co U1yut3ylos Twitter |
![]() まっころりん Twitter પર Kobeshinbun 国土地理院 地名等の英語表記ルールの概要 16年3月30日時点 が参考になりそう T Co Koag7wyi9h T Co U1yut3ylos Twitter | ![]() まっころりん Twitter પર Kobeshinbun 国土地理院 地名等の英語表記ルールの概要 16年3月30日時点 が参考になりそう T Co Koag7wyi9h T Co U1yut3ylos Twitter | まっころりん Twitter પર Kobeshinbun 国土地理院 地名等の英語表記ルールの概要 16年3月30日時点 が参考になりそう T Co Koag7wyi9h T Co U1yut3ylos Twitter |
![]() まっころりん Twitter પર Kobeshinbun 国土地理院 地名等の英語表記ルールの概要 16年3月30日時点 が参考になりそう T Co Koag7wyi9h T Co U1yut3ylos Twitter | ![]() まっころりん Twitter પર Kobeshinbun 国土地理院 地名等の英語表記ルールの概要 16年3月30日時点 が参考になりそう T Co Koag7wyi9h T Co U1yut3ylos Twitter | まっころりん Twitter પર Kobeshinbun 国土地理院 地名等の英語表記ルールの概要 16年3月30日時点 が参考になりそう T Co Koag7wyi9h T Co U1yut3ylos Twitter |
「鉄道用語 英語」の画像ギャラリー、詳細は各画像をクリックしてください。
![]() まっころりん Twitter પર Kobeshinbun 国土地理院 地名等の英語表記ルールの概要 16年3月30日時点 が参考になりそう T Co Koag7wyi9h T Co U1yut3ylos Twitter | ![]() まっころりん Twitter પર Kobeshinbun 国土地理院 地名等の英語表記ルールの概要 16年3月30日時点 が参考になりそう T Co Koag7wyi9h T Co U1yut3ylos Twitter | ![]() まっころりん Twitter પર Kobeshinbun 国土地理院 地名等の英語表記ルールの概要 16年3月30日時点 が参考になりそう T Co Koag7wyi9h T Co U1yut3ylos Twitter |
![]() まっころりん Twitter પર Kobeshinbun 国土地理院 地名等の英語表記ルールの概要 16年3月30日時点 が参考になりそう T Co Koag7wyi9h T Co U1yut3ylos Twitter | ![]() まっころりん Twitter પર Kobeshinbun 国土地理院 地名等の英語表記ルールの概要 16年3月30日時点 が参考になりそう T Co Koag7wyi9h T Co U1yut3ylos Twitter | ![]() まっころりん Twitter પર Kobeshinbun 国土地理院 地名等の英語表記ルールの概要 16年3月30日時点 が参考になりそう T Co Koag7wyi9h T Co U1yut3ylos Twitter |
![]() まっころりん Twitter પર Kobeshinbun 国土地理院 地名等の英語表記ルールの概要 16年3月30日時点 が参考になりそう T Co Koag7wyi9h T Co U1yut3ylos Twitter | ![]() まっころりん Twitter પર Kobeshinbun 国土地理院 地名等の英語表記ルールの概要 16年3月30日時点 が参考になりそう T Co Koag7wyi9h T Co U1yut3ylos Twitter | まっころりん Twitter પર Kobeshinbun 国土地理院 地名等の英語表記ルールの概要 16年3月30日時点 が参考になりそう T Co Koag7wyi9h T Co U1yut3ylos Twitter |
「鉄道用語 英語」の画像ギャラリー、詳細は各画像をクリックしてください。
![]() まっころりん Twitter પર Kobeshinbun 国土地理院 地名等の英語表記ルールの概要 16年3月30日時点 が参考になりそう T Co Koag7wyi9h T Co U1yut3ylos Twitter | ![]() まっころりん Twitter પર Kobeshinbun 国土地理院 地名等の英語表記ルールの概要 16年3月30日時点 が参考になりそう T Co Koag7wyi9h T Co U1yut3ylos Twitter | まっころりん Twitter પર Kobeshinbun 国土地理院 地名等の英語表記ルールの概要 16年3月30日時点 が参考になりそう T Co Koag7wyi9h T Co U1yut3ylos Twitter |
![]() まっころりん Twitter પર Kobeshinbun 国土地理院 地名等の英語表記ルールの概要 16年3月30日時点 が参考になりそう T Co Koag7wyi9h T Co U1yut3ylos Twitter | ![]() まっころりん Twitter પર Kobeshinbun 国土地理院 地名等の英語表記ルールの概要 16年3月30日時点 が参考になりそう T Co Koag7wyi9h T Co U1yut3ylos Twitter | まっころりん Twitter પર Kobeshinbun 国土地理院 地名等の英語表記ルールの概要 16年3月30日時点 が参考になりそう T Co Koag7wyi9h T Co U1yut3ylos Twitter |
![]() まっころりん Twitter પર Kobeshinbun 国土地理院 地名等の英語表記ルールの概要 16年3月30日時点 が参考になりそう T Co Koag7wyi9h T Co U1yut3ylos Twitter | ![]() まっころりん Twitter પર Kobeshinbun 国土地理院 地名等の英語表記ルールの概要 16年3月30日時点 が参考になりそう T Co Koag7wyi9h T Co U1yut3ylos Twitter | ![]() まっころりん Twitter પર Kobeshinbun 国土地理院 地名等の英語表記ルールの概要 16年3月30日時点 が参考になりそう T Co Koag7wyi9h T Co U1yut3ylos Twitter |
「鉄道用語 英語」の画像ギャラリー、詳細は各画像をクリックしてください。
![]() まっころりん Twitter પર Kobeshinbun 国土地理院 地名等の英語表記ルールの概要 16年3月30日時点 が参考になりそう T Co Koag7wyi9h T Co U1yut3ylos Twitter | ![]() まっころりん Twitter પર Kobeshinbun 国土地理院 地名等の英語表記ルールの概要 16年3月30日時点 が参考になりそう T Co Koag7wyi9h T Co U1yut3ylos Twitter | ![]() まっころりん Twitter પર Kobeshinbun 国土地理院 地名等の英語表記ルールの概要 16年3月30日時点 が参考になりそう T Co Koag7wyi9h T Co U1yut3ylos Twitter |
![]() まっころりん Twitter પર Kobeshinbun 国土地理院 地名等の英語表記ルールの概要 16年3月30日時点 が参考になりそう T Co Koag7wyi9h T Co U1yut3ylos Twitter | ![]() まっころりん Twitter પર Kobeshinbun 国土地理院 地名等の英語表記ルールの概要 16年3月30日時点 が参考になりそう T Co Koag7wyi9h T Co U1yut3ylos Twitter | ![]() まっころりん Twitter પર Kobeshinbun 国土地理院 地名等の英語表記ルールの概要 16年3月30日時点 が参考になりそう T Co Koag7wyi9h T Co U1yut3ylos Twitter |
![]() まっころりん Twitter પર Kobeshinbun 国土地理院 地名等の英語表記ルールの概要 16年3月30日時点 が参考になりそう T Co Koag7wyi9h T Co U1yut3ylos Twitter | ![]() まっころりん Twitter પર Kobeshinbun 国土地理院 地名等の英語表記ルールの概要 16年3月30日時点 が参考になりそう T Co Koag7wyi9h T Co U1yut3ylos Twitter | まっころりん Twitter પર Kobeshinbun 国土地理院 地名等の英語表記ルールの概要 16年3月30日時点 が参考になりそう T Co Koag7wyi9h T Co U1yut3ylos Twitter |
「鉄道用語 英語」の画像ギャラリー、詳細は各画像をクリックしてください。
![]() まっころりん Twitter પર Kobeshinbun 国土地理院 地名等の英語表記ルールの概要 16年3月30日時点 が参考になりそう T Co Koag7wyi9h T Co U1yut3ylos Twitter | まっころりん Twitter પર Kobeshinbun 国土地理院 地名等の英語表記ルールの概要 16年3月30日時点 が参考になりそう T Co Koag7wyi9h T Co U1yut3ylos Twitter | ![]() まっころりん Twitter પર Kobeshinbun 国土地理院 地名等の英語表記ルールの概要 16年3月30日時点 が参考になりそう T Co Koag7wyi9h T Co U1yut3ylos Twitter |
![]() まっころりん Twitter પર Kobeshinbun 国土地理院 地名等の英語表記ルールの概要 16年3月30日時点 が参考になりそう T Co Koag7wyi9h T Co U1yut3ylos Twitter | ![]() まっころりん Twitter પર Kobeshinbun 国土地理院 地名等の英語表記ルールの概要 16年3月30日時点 が参考になりそう T Co Koag7wyi9h T Co U1yut3ylos Twitter | ![]() まっころりん Twitter પર Kobeshinbun 国土地理院 地名等の英語表記ルールの概要 16年3月30日時点 が参考になりそう T Co Koag7wyi9h T Co U1yut3ylos Twitter |
![]() まっころりん Twitter પર Kobeshinbun 国土地理院 地名等の英語表記ルールの概要 16年3月30日時点 が参考になりそう T Co Koag7wyi9h T Co U1yut3ylos Twitter | ![]() まっころりん Twitter પર Kobeshinbun 国土地理院 地名等の英語表記ルールの概要 16年3月30日時点 が参考になりそう T Co Koag7wyi9h T Co U1yut3ylos Twitter | まっころりん Twitter પર Kobeshinbun 国土地理院 地名等の英語表記ルールの概要 16年3月30日時点 が参考になりそう T Co Koag7wyi9h T Co U1yut3ylos Twitter |
「鉄道用語 英語」の画像ギャラリー、詳細は各画像をクリックしてください。
![]() まっころりん Twitter પર Kobeshinbun 国土地理院 地名等の英語表記ルールの概要 16年3月30日時点 が参考になりそう T Co Koag7wyi9h T Co U1yut3ylos Twitter | まっころりん Twitter પર Kobeshinbun 国土地理院 地名等の英語表記ルールの概要 16年3月30日時点 が参考になりそう T Co Koag7wyi9h T Co U1yut3ylos Twitter | ![]() まっころりん Twitter પર Kobeshinbun 国土地理院 地名等の英語表記ルールの概要 16年3月30日時点 が参考になりそう T Co Koag7wyi9h T Co U1yut3ylos Twitter |
![]() まっころりん Twitter પર Kobeshinbun 国土地理院 地名等の英語表記ルールの概要 16年3月30日時点 が参考になりそう T Co Koag7wyi9h T Co U1yut3ylos Twitter | まっころりん Twitter પર Kobeshinbun 国土地理院 地名等の英語表記ルールの概要 16年3月30日時点 が参考になりそう T Co Koag7wyi9h T Co U1yut3ylos Twitter | ![]() まっころりん Twitter પર Kobeshinbun 国土地理院 地名等の英語表記ルールの概要 16年3月30日時点 が参考になりそう T Co Koag7wyi9h T Co U1yut3ylos Twitter |
まっころりん Twitter પર Kobeshinbun 国土地理院 地名等の英語表記ルールの概要 16年3月30日時点 が参考になりそう T Co Koag7wyi9h T Co U1yut3ylos Twitter | ![]() まっころりん Twitter પર Kobeshinbun 国土地理院 地名等の英語表記ルールの概要 16年3月30日時点 が参考になりそう T Co Koag7wyi9h T Co U1yut3ylos Twitter | ![]() まっころりん Twitter પર Kobeshinbun 国土地理院 地名等の英語表記ルールの概要 16年3月30日時点 が参考になりそう T Co Koag7wyi9h T Co U1yut3ylos Twitter |
「鉄道用語 英語」の画像ギャラリー、詳細は各画像をクリックしてください。
![]() まっころりん Twitter પર Kobeshinbun 国土地理院 地名等の英語表記ルールの概要 16年3月30日時点 が参考になりそう T Co Koag7wyi9h T Co U1yut3ylos Twitter | ![]() まっころりん Twitter પર Kobeshinbun 国土地理院 地名等の英語表記ルールの概要 16年3月30日時点 が参考になりそう T Co Koag7wyi9h T Co U1yut3ylos Twitter | ![]() まっころりん Twitter પર Kobeshinbun 国土地理院 地名等の英語表記ルールの概要 16年3月30日時点 が参考になりそう T Co Koag7wyi9h T Co U1yut3ylos Twitter |
まっころりん Twitter પર Kobeshinbun 国土地理院 地名等の英語表記ルールの概要 16年3月30日時点 が参考になりそう T Co Koag7wyi9h T Co U1yut3ylos Twitter | まっころりん Twitter પર Kobeshinbun 国土地理院 地名等の英語表記ルールの概要 16年3月30日時点 が参考になりそう T Co Koag7wyi9h T Co U1yut3ylos Twitter | ![]() まっころりん Twitter પર Kobeshinbun 国土地理院 地名等の英語表記ルールの概要 16年3月30日時点 が参考になりそう T Co Koag7wyi9h T Co U1yut3ylos Twitter |
![]() まっころりん Twitter પર Kobeshinbun 国土地理院 地名等の英語表記ルールの概要 16年3月30日時点 が参考になりそう T Co Koag7wyi9h T Co U1yut3ylos Twitter | ![]() まっころりん Twitter પર Kobeshinbun 国土地理院 地名等の英語表記ルールの概要 16年3月30日時点 が参考になりそう T Co Koag7wyi9h T Co U1yut3ylos Twitter | ![]() まっころりん Twitter પર Kobeshinbun 国土地理院 地名等の英語表記ルールの概要 16年3月30日時点 が参考になりそう T Co Koag7wyi9h T Co U1yut3ylos Twitter |
「鉄道用語 英語」の画像ギャラリー、詳細は各画像をクリックしてください。
![]() まっころりん Twitter પર Kobeshinbun 国土地理院 地名等の英語表記ルールの概要 16年3月30日時点 が参考になりそう T Co Koag7wyi9h T Co U1yut3ylos Twitter | ![]() まっころりん Twitter પર Kobeshinbun 国土地理院 地名等の英語表記ルールの概要 16年3月30日時点 が参考になりそう T Co Koag7wyi9h T Co U1yut3ylos Twitter | まっころりん Twitter પર Kobeshinbun 国土地理院 地名等の英語表記ルールの概要 16年3月30日時点 が参考になりそう T Co Koag7wyi9h T Co U1yut3ylos Twitter |
![]() まっころりん Twitter પર Kobeshinbun 国土地理院 地名等の英語表記ルールの概要 16年3月30日時点 が参考になりそう T Co Koag7wyi9h T Co U1yut3ylos Twitter | ![]() まっころりん Twitter પર Kobeshinbun 国土地理院 地名等の英語表記ルールの概要 16年3月30日時点 が参考になりそう T Co Koag7wyi9h T Co U1yut3ylos Twitter | まっころりん Twitter પર Kobeshinbun 国土地理院 地名等の英語表記ルールの概要 16年3月30日時点 が参考になりそう T Co Koag7wyi9h T Co U1yut3ylos Twitter |
![]() まっころりん Twitter પર Kobeshinbun 国土地理院 地名等の英語表記ルールの概要 16年3月30日時点 が参考になりそう T Co Koag7wyi9h T Co U1yut3ylos Twitter | ![]() まっころりん Twitter પર Kobeshinbun 国土地理院 地名等の英語表記ルールの概要 16年3月30日時点 が参考になりそう T Co Koag7wyi9h T Co U1yut3ylos Twitter | ![]() まっころりん Twitter પર Kobeshinbun 国土地理院 地名等の英語表記ルールの概要 16年3月30日時点 が参考になりそう T Co Koag7wyi9h T Co U1yut3ylos Twitter |
「鉄道用語 英語」の画像ギャラリー、詳細は各画像をクリックしてください。
![]() まっころりん Twitter પર Kobeshinbun 国土地理院 地名等の英語表記ルールの概要 16年3月30日時点 が参考になりそう T Co Koag7wyi9h T Co U1yut3ylos Twitter | ![]() まっころりん Twitter પર Kobeshinbun 国土地理院 地名等の英語表記ルールの概要 16年3月30日時点 が参考になりそう T Co Koag7wyi9h T Co U1yut3ylos Twitter | ![]() まっころりん Twitter પર Kobeshinbun 国土地理院 地名等の英語表記ルールの概要 16年3月30日時点 が参考になりそう T Co Koag7wyi9h T Co U1yut3ylos Twitter |
19/4/ 鉄道業界の専門用語 今年の新入社員たちはコロナの影響で翻弄されてかわいそうですね。 どんな会社にも専門用語というものがあり、新入社員たちは業務と共にそれらを必死に覚えていく必要があります。 今日はカリブが新入社員時代に覚えた鉄道業界6/4/22 鉄道を英語に訳すと。英訳。《米》 a railroad,《英》 a railway高架鉄道an elevated railroad/an overhead railway民営鉄道a private railroad国有鉄道a nationallyowned railway鉄道を敷設するbuild construct a railroad京都から奈良まで鉄道が通じているA railroad runs from Kyot 80万項目以上収録、例文・コロケーションが豊富
Incoming Term: 鉄道用語 英語, 鉄道用語 英語で,

















































































No comments:
Post a Comment